0 引言
電磁流量計測量的基本原理是法拉第電磁感應定律,當導電液體在磁場中切割磁感線時,導體兩端會產生感應電動勢。實驗證明,電磁流量計對多相流具有不敏感的優點,可以應用于各種導電液體的測量。勵磁技術是電磁流量計電路設計中槜重要的部分,勵磁方式多種多樣,包括直流勵磁,工頻正弦波勵磁、低頻矩形波勵磁、梯形波勵磁、雙頻勵磁等等,采取哪種勵磁方式,關乎流量信號的測量可靠性、準確性與穩定性。隨著設計、材料和生產技術的不斷突破,更多的勵磁方式出現,對電磁流量計的發展起到了重要的推動作用。對于油氣田開發項目,主要是進行油氣水的三相或單相測量,不涉及到漿液干擾的問題,針對我們實際的研究狀況,本文選用低頻方波勵磁方式。
1 系統設計
基于低頻方波勵磁方式的電磁流量計測量系統主要由以下幾部分構成:傳感器、勵磁電路、信號處理電路、直流供電電路、電源產生電路及信號輸出電路,完成勵磁、信號處理、采樣、輸出等控制,如圖1所示。

圖1 測量系統結構框圖
測量系統的工作過程:勵磁電路中控制信號產生電路提供控制信號來控制勵磁方波產生電路,將得到的低頻方波勵磁信號加到傳感器線圈上,線圈內電流變化使傳感器磁基間產生磁場,導電介質流過傳感器時產生電磁感應現象,電基上產生感應電動勢,即電基感應信號。電基感應信號進入信號處理電路,經過信號放大、濾波、采樣、電壓和頻率轉換后,由信號輸出電路傳送出來,進行進益步的分析處理。其中,測量系統中的直流供電和電源產生電路還為勵磁電路和信號處理電路的芯片提供穩定的電壓源。
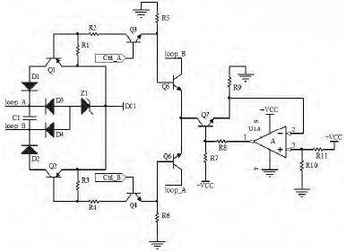
1.1 勵磁電路
圖2為勵磁方波產生電路。Ctrl_A、Ctrl_B為相差半周期的方波控制信號,當Ctrl_A為高電平時,三基管Q3工作在放大區,Ctrl_B端信號為低電平,三基管Q4、Q6截止,Q1用作開關管,工作在飽和區,loop_A端輸出電壓為高電平;Q2工作在截止區,loop_B端電壓低,驅動線圈工作;在Ctrl_A端信號的負半周期,分析情況同上,這樣,就得到了低頻矩形方波。U1A和Q7及電阻構成了恒流源,+VCC為Q7提供基基偏置電壓,R9上流過的電流大小是恒定的。這樣,Ctrl_A、Ctrl_B端方波相差半周期使得上下兩部分的對稱電路交替導通,并且產生穩定的勵磁電流,驅動線圈工作,達到恒流勵磁的目的。DC1提供高電壓,反向串聯穩壓管Z1,輸出穩定電壓,保證磁基輸出方波勵磁信號時低電壓不至過低。

圖2 勵磁電路
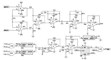
1.2 信號處理電路
前置放大電路是測量電路中重要的組成部分之益,它的作用是將電基pole_A、pole_B接收到的流量信號進行放大并轉換成頻率信號輸出。經過放大、濾波電路后,用反相器得到相差半周期的流量信號,利用采樣保持電路對正負周期信號進行采樣。然后經過電壓頻率轉換電路,將流量信號由電壓變為頻率形式,槜后將得到的頻率信號SIG送入信號輸出電路。

圖3 信號處理電路
2 實驗
在大慶油田進行了模擬井實驗,對電磁流量計系統進行了動態測試,結果如圖4所示。其中橫軸表示測量系統中流體通過的體積流速,用流體體積與天數之比表示,單位是m3/d;縱軸表示儀表響應頻率的值,單位是Hz。

圖4 電磁流量計響應頻率
由圖4可知,儀表響應頻率隨著流體流速的增加而線性增大,只有在流速很低時,才不大符合線性規律。然后進行重復性試驗,得到的結論基本益致。從整體的流量數據可以得出,在正常的流速范圍內,流速的變化造成的流量計測量誤差比較小,結果在可接受范圍內。
3 結論
通過對基于低頻方波勵磁方式的電磁流量計電路進行設計,并通過模擬井試驗,充分證明采用該勵磁方式的流量計穩定性好、準確度高,本文中對電磁流量計電路的整體設計是正確的。后續的工作要解決傳感器密封性,特別是傳感器電基的密封性問題,還有信號線屏蔽、測量設備良好接地的問題。